D&D Wrap-up
Humanoid character
For my humanoid character I started by researching reference images on Pinterest. Eventually I came up with a few ideas for each section. I also worked on a colour scheme that matched, by using a website known as coolors.co.

Next, I began to work on my character turnaround sheet. I first began by outlining the character and then I worked on its unique features such as hair, facial features, clothing and its blades. I followed the colour scheme that I chose but I did change its hair style to a more extravagant style, and I slightly changed its clothing to suit a scruffier look.





Finally, I began creating my character in Blender. I utilised the character turnaround sheet to aid me in its creation. We started making the basic body physique in week 8 and then we began with the features in week 9.

Enemies
When generating my enemies, I gained some inspiration from popular internet horror stories Including SCP. The main inspiration I got was that of SCP-096 and the entities within the popular YouTube channel Kane pixels. When creating my enemies, I also gained inspiration from the creatures in dead space. I first began to work on the main boss and then I worked on the small enemies. Finally, I worked on the flora as it would technically be an enemy as well due to it alerting the enemies as to where you are.





In week 8 I re made one of my enemies known as the wanderer to add more of the horror aspects into it. I exaggerated its limbs and jaw as well as giving it uneven facial features. This gave it an uncanny humanoid appearance and made people feel nervous when looking at it.

I also went into blender during my independent study to see what a different appearance would look like. It turned out well, but I feel that it was a bit over the top and brought it away from the horror aspect.



Environment
For My environment I was also ensuring I kept with a sci-fi themed idea. At first, I created the idea that you would go through a black hole and then enter a new dimension which never ended and was like a maze, but I quickly changed that as I felt it didn’t fit right.

Next, I went with the idea of the game being based on a derelict spaceship next to a black hole. I kept the black hole as I believed that it would be visually appealing when being viewed from windows. It would also add to the eeriness of the game as you were right next to an unstoppable force of nature. I photobashed the concept together using images from interstellar, dead space and alien isolation.

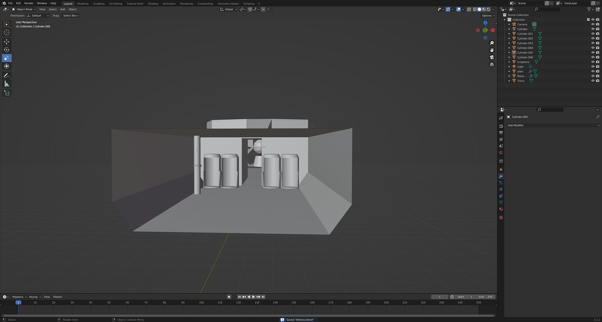
Finally, I worked on creating the environment in blender, It started out well as I knew all the tools but then I oddly found it difficult as it seemed that nothing was working with what I had already created. I ended up with only a couple rooms but made sure that they both had character by detailing them.
On the second lesson of Week 9 I adapted the world to have another room and different layers, this made the world feel more industrial as it was very compact and there wasn’t much space between rooms. I also added different colours to add more character the further you progress.






Previous
Next
Due to an unknown save error, I lost some of my progress but that helped me create a better-looking design such as a hanger bay, an improved decontamination room and an airlock. This is my final design of the map for my D&D world. I believe that it went very well. There were some bumps in the road but in the end it turned out good for my first ever world creation.







Conclusion
Overall I achieved well in my 3d sculpting and world creation. what I could have improved was my concept art and use of photoshop.
What went well: My ability to transfer my ideas into blender and 3D model them to be recognisable to the concept art My ability to create concept art as well as creating it to look 3D.
EBi: If I could include more reference images from other sources such as Pinterest. If I could improve my dungeon on Blender to make it look better and be more complex.


