Lesson 1
In our first lesson of the week, we started with a question of “what is reflection?” and “what is the importance of reflecting on what we have done?” reflection is the ability to go over and think about what has been produced in your work. The importance of reflecting on what we have done allows us to work on what we did and how to improve it for the better.
Skills audit
At the beginning of the course, I had no prior knowledge to most of the software except for photoshop where I was somewhere between novice and no prior knowledge.
At week 8 I am at Intermediate for blender. I know how to mirror objects, warper and transform objects. Create characters by using a turnaround sheet and use modifiers.
For Photoshop I am Novice. I know how to shade objects, make 3d objects, create shadows and use different layers and groups.
For Dust 3D I am also Novice. I know how to export my creations to animate them in mixamo. I know how to create creatures and how to edit them.
I would like to take blender further as I already understand it to an extent, and I would like to be able to learn how to use it more as it could work well with my aspiration of becoming a vfx artist. I could do this by watching YouTube tutorials and once I get my PC, I could start learning it from home.
The story behind my Dungeon
Where the characters originate: All my characters originate from a single area known as the Athena. The Athena is sort of like the queen, yet it does not have a conscience but instead it is shared between all the creatures that come from it. How do they hunt, eat or survive?Most of the creatures hunt by stalking their prey but some only attack when the player is within its vicinity or interacts with it in some way. The creatures do not consume their prey but instead they take them to the Athena where they are left there to wait for the Athena to slowly digest them (like how the sarlacc pit consumes its victims). The creatures survive by calling upon other entities to provide help. They have reinforced skin which prevents fatal wounds from basic tools and can only be penetrated with a sharp weapon or a bullet. Where do they live within your dungeon? The creatures live within the confines of their dungeon. They wander the hallways and attack anyone who has been spotted by them.
The Wanderer. The wanderer is the first creature within the dungeon. it walks the halls and has the ability to pass through them whenever it pleases. they were formed from the Athena after the first victim found the Athena and couldn’t escape. the wanderers share many of the same genetic features as humans, yet they seem to be unaware of what they are as they have been taken over and controlled by the unknown substance of the Athena. They hunt very primitively and usually just chase after their prey. Some have experienced a feeling of being watched before they were attacked by wanderers, yet no evidence proves that they follow their prey from afar. Like all the creatures, they live anywhere within the dungeon. They do not need to sleep, and they eat through the piping system that is ever expanding from the core.
The Launcher. The Launcher is an odd creature, it resembles the looks of an infant baby but with two arm like features that stick out its back and act as sensors and weapons. They originated from the Athena and not much is known how they formed as it has been noticed that once these creatures have been killed, they immediately seep into the floor and walls and seemingly vanish into thin air. These creatures hunt by ambushing their prey from ceilings or vent openings in which they lunge onto their opponents and target the trachea in the hopes of causing a quick and efficient death. They then proceed to eat the amygdala of their prey and leave the rest to rot. They live within the ventilation as it allows for a comfortable and safe environment as well as a perfect habitat to ambush and unsuspecting victims passing by.
The Toxicus Nubas. The Toxicus Nubas also known as the toxic cloud is a species of flora that is directly connected to the Athena. It acts as a sensor for the Athena and will alert any motion detected. It started being spotted and documented when the Athena destroyed a terrarium of mushroom and corrupted them. They hunt by releasing chemicals into the air which causes the victim to become unconscious and then slowly drowning them by feeding them a blank ink into their respiratory system. They live mainly within the depths of the dungeon as they cannot survive in the bright LED lights of the ship.
Reflection
WWW: My ability to create the lore of my entities and how they act and where they live.
EBI: I could improve the lore of the Athena as not much detail has gone into it and it is very mysterious.
I have decided that for now I will work on adapting the Wanderer as it would be a great starting point for my ideas due to it being canonically the oldest known creature from the Athena.
For the next part of our lesson, we begun working on our creatures. I started with the wanderer. First, I added the background, then I created the character and then I added shading which co aligned with the light source. It went alright as a first concept, but I believe that it can be improved if i spent more time on the shading.

Reflection
WWW: My ability to correctly define features and come up with a unique concept of a creature.
EBI: If I could focus more on the shading and make the creature seem less plastic-like.
I have decided that I will work on this creature more to refine it and make sure that it is at a good standard before finishing it.
Independent study
For my independent study time I worked on developing my understanding of blender. I decided to work on creating a variant of wanderer for my Dungeons & Dragons themed game. Creating the body required me getting a cube and adding the modifiers, mirror, skin and subdivision surface. Then I pressed M to merge at center which allowed me to create the basic outline of the body. Next, I placed a UV sphere. Rotated it 90 degrees; got rid of half the sphere; added the mirror modifier; transformed the sides to make it look like the sides of a head; grabbed the points (G) at the bottom of the sphere and moves and rotated (R) them to look like a chin; I then did the same with the points around the nose area and eye sockets. Finally, I added the eyes very quickly by adding to small spheres.



WWW: My ability to create a head and its iconic features such as the nose, the chin and they eyes
EBI: if i could work on the body as it has disproportionate body parts as well as adding further detail such as the mouth and the irises.
Lesson 2
For My second lesson of the week, we began working on our environments. I kept with my sci-fi idea and decided to begin working on the Athena as it would allow me to branch off to the other areas due to it being at the center of my map. I started by adding an Ico sphere and a cylinder. I then warped the cylinder to make it look like it was supporting the Ico sphere

next I began working on the flooring, This was pretty simple as i added a cube and altered its dimension so it became a flat plain. I then mirrored it on the X and Y-axis and used the grab tool to make it look better than just a flat basic sheet.


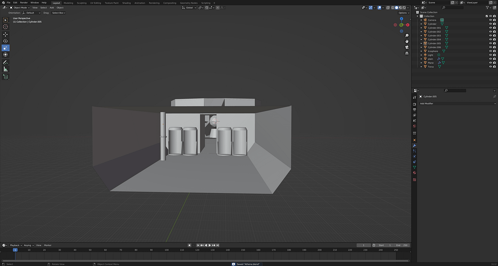
After making some changes to the Athena, I began working on the second room closest to the center. It would be the main area where the boss battle occurs. The room would be a decontamination room and would have hazmat suits and showers as scenery.

When working on the boss fight room I decided to make four pods which would be both the decontamination and changing rooms. I then decided to add piping as it would make it feel slightly more industrial. I believe that once i complete the basic look, I will add more detail such as the black liquid pooring from the pipe and mushrooms growing on the floor.

Lesson 3
Our starter question was “what new product was announced recently and when will it be released?” as well as “do you think this will change anything in the 3d development world?”
Starfield was announced for a release on November 11, 2022 but had been delayed to 2023. I believe that it will change the 3d development world as it has features such as fully customisable ships and characters, unique dialogue options, over 100 systems and 1000 planets.
At the beginning we watched a short movie made in blender called sprite fight. After we watched it, we analysed all the details like the sound, characters and colours.


WWW: My ability to understand what different values infer.
EBI: I could extend my understanding of the characters and what each one means.
Next, we began creating our characters. Dom sent out a tutorial vid (attached on the right) which allowed us to understand how to build our characters. I followed all the way up to the hand where I stopped as I had no reference image of a hand and then worked on the hooks of my character. On the right is my finished product of my character. It still needs its clothes and It still needs its face to be completed but for a start it is good.
WWW: My ability to create a character in Blender and adapting special features exclusively to it.
EBI: If I could add the clothes, hair and facial features to complete the design.


