Lesson 1
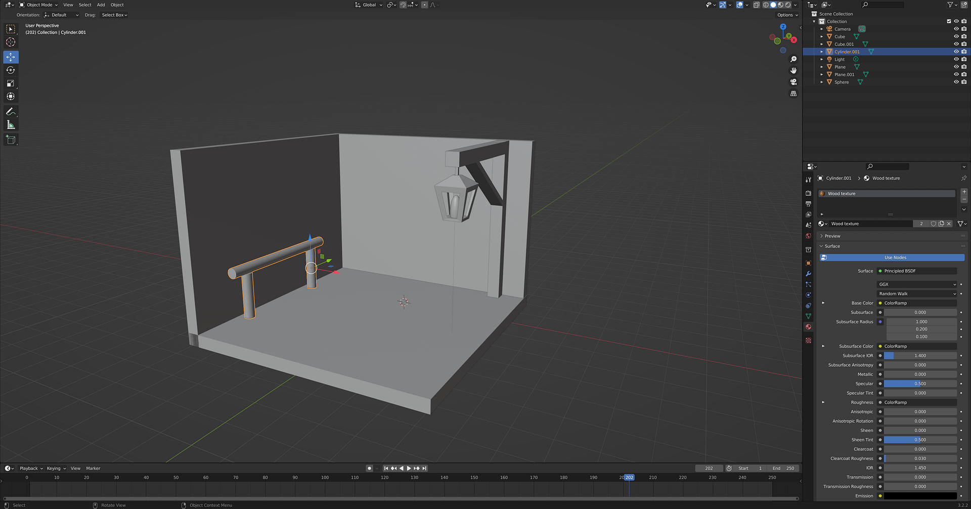
For the first lesson. We began by creating a 3D room in Blender based on one of our favourite games. i based mine off of Red dead redemption as I believe that the aesthetic that the game gives off is very natural and cosy. I began by creating the outline of the room which became pretty easy as I followed the steps that were told to me by the youtube video below.
https://www.youtube.com/watch?v=DDzx97nZhOg
Next, I began working on the textures for the room as well as adding a strut for my light. I used a tutorial that I used in my week 13 assessment which proved useful but I knew that I would change it later on as the walls did not look natural for the theme.
Afterwards I added the lamp and the horse hitch for further detail. I worked on creating a rust texture for the lamp and followed the tutorial below.
https://youtu.be/YTMdF6lOOsw
Finally, I added the mud flooring as the area would take place outside. I followed a tutorial that worked around a concrete pavement but i altered it slightly to turn it into mud by using a brown colour instead.
https://youtu.be/Rk0zC2yMaxI







Previous
Next
Lesson 2
For My second Lesson on Thursday we began with the starter question of what is my favourite animation? “Love death and robots: The witness” has to be one of my favourite type of animations. It uses 3D animation but in the style of 2D animation. It is my favourite animation as it gives the illusion of 2D animation but in a 3D style. It was made by the people who worked on into the spider verse. It has very cartoony styles and visualises audios with words on the screen.


